Crisla Maciel Pott1,
Renato Bolson Dala-Corte2
and
Fernando Gertum Becker1
Abstract
Body size influences the effect of individuals and assemblages on ecosystem functioning and defines how they respond to ecosystem changes. We evaluated how body size structure of fish assemblages and functional groups respond to human modifications at catchment, riparian and local scales in 40 streams of the Pampa grasslands, southern Brazil. To describe body size structure, we calculated the mean, coefficient of variation, skewness, and kurtosis, using individual biomass data for the entire fish assemblages and separately by functional group. The results suggested that body size response depends on body size metrics, functional group, and the spatial scale of land use. From 11 functional groups, only five showed a clear response to land use. In general, most functional groups had a higher concentration of small sizes (left-skewed) in response to increased land use measured at distinct spatial scales (local, riparian, and catchment), and a greater concentration of sizes in a narrow and central distribution (higher kurtosis). However, the responses were complex and varied between the functional groups. We conclude that considering ecomorphological and trophic features separately by functional group and assessing multiple body size metrics contributed greatly to detecting the influence of land use on fish body size.
Keywords: Agriculture, Biomass, Environmental assessment, Grasslands, Spatial scale.
Uma nova espécie de Characidium é descrita do bioma Cerrado em Brasília, Distrito Federal, Brasil Central. A nova espécie pode ser diagnosticada pela presença de duas ou três fileiras longitudinais de pontos no corpo, O tamanho corporal influencia o efeito de indivíduos e assembleias no funcionamento dos ecossistemas e define como estes respondem à alterações ambientais. Investigamos como a estrutura do tamanho corporal de assembleias e grupos funcionais de peixes responde ao uso da terra quantificado em três escalas espaciais (sub-bacia, ripária e local), em 40 riachos do Pampa, sul do Brasil. Para tanto, calculamos média, coeficiente de variação, assimetria e kurtose usando biomassa individual em nível de assembleia e grupo funcional. As respostas do tamanho corporal dependeram da métrica utilizada, do grupo funcional e da escala de uso da terra. Entre os 11 grupos funcionais identificados, apenas cinco mostraram uma resposta clara ao uso da terra. Em geral, a maioria dos grupos mostrou uma assimetria na distribuição em favor de menores tamanhos corporais e uma concentração de tamanhos em uma distribuição estreita e central (alta kurtose) em resposta ao uso da terra quantificado nas três escalas espaciais. Entretanto, as respostas foram complexas e variaram entre grupos funcionais. A consideração de atributos ecomorfológicos e tróficos separadamente por grupo funcional e a avaliação de múltiplas métricas contribuem de forma importante para detectar a influência do uso da terra no tamanho corporal de peixes.
Palavras-chave: Agricultura, Avaliação ambiental, Biomassa, Campos Sulinos, Escala espacial.
Introduction
Land use influences habitat integrity and biological diversity of riverine ecosystems at multiple spatial scales (Allan, 2004). Agricultural activities, such as farming and cattle ranching, are the predominant drivers of change in land use globally (Díaz et al., 2019). Land use effects on the landscapes promote impacts on Neotropical streams (Leitão et al., 2018), changing riparian vegetation, macrophyte cover, organic matter concentration, and channel morphology, leading to siltation, substrate homogenization, and changes in ecosystem functioning (Sweeney et al., 2004; Casatti et al., 2009; Dala-Corte et al., 2017). Among riverine organisms, fishes are commonly studied to identify biological responses to environmental modifications, especially after Karr (1981) used multiple fish community metrics to compose an index to assess the biological integrity of freshwaters. On the other hand, fish community metrics have also been evaluated separately, such as fish species richness (Hanchet, 1990), growth rates (Fraker et al., 2002), survival (Jeffries et al., 2008), and, more recently, functional traits (Casatti et al., 2015; Ribeiro et al., 2016). The relation of body size to specific functions is not always straightforward (Keppeler et al., 2020), although it can be an important predictor of functions intraspecifically or within-functional groups (Blake, 2004; Keppeler, Winemiller, 2020). Nevertheless, we still lack a detailed consideration of body size structure in assessments of the effects of land use on stream fish communities.
Body size can be related to the probability of species extinction (Olden et al., 2007; Ripple et al., 2017) and to trophic position and trophic relationships as well (Woodward et al., 2008; Griffiths, 2013). Body size has direct and indirect relations to various human stressors (Townsend, Thompson, 2007). Indirectly, it can be associated with trophic cascades (Jones, Jeppesen, 2007). Murphy et al. (2013) suggest that average body size may increase with anthropogenic perturbations measured at multiple scales, but also that species-specific responses may preclude the use of overall body size metrics for assemblage-level (i.e., using a single body size metric for the entire community). On the other hand, Maloney et al. (2006) observed that the average body size of two fish species decreased in highly disturbed streams. These divergent results suggest that body size can respond very distinctly to human impacts depending on the fish species studied and its traits. Therefore, we expect that detailed data about body size at the functional group or species level can better inform about environmental changes and their impact on fish trait diversity patterns.
The divergent results in studies on how fish body size responds to anthropogenic gradients are probably not only caused by species-specific responses, but also by how body size has been assessed, by the metrics used to express size, and whether the investigation considered intraspecific variation in size within the studied communities. In general, studies on freshwater fish report an overall decline in body size as response to terrestrial vegetation cover change (Rowe et al., 2002; Fernandes et al., 2015). However, Benejam et al. (2016) observed an increased diversity of fish body sizes in stressed stream environments, resulting from an increase in the occurrence of tolerant species with larger body sizes.
Another possible factor explaining the diverse results in studies of fish body size response to environmental gradients is that these responses may vary depending on particular functional or trophic groups (Fritschie, Olden, 2016). In agricultural watersheds, large piscivores may be the first to show changes in body size distribution (Wichert, Rapport, 1998). Benthic insects may suffer reductions with land use intensification (Hallmann et al., 2017), affecting invertivorous fish. Removal of riparian vegetation reduces the input of terrestrial invertebrates and increases sunlight incidence and primary production, favoring periphyton eaters, detritivores, or nektonic fish associated with macrophytes (Lorion, Kennedy, 2009). In addition, the increased siltation of stream bottom can reduce the presence of species that feed upon rough, heterogeneous, and solid substrates (Rabeni, Smale, 1995). Therefore, much information about ecological processes can be gained by addressing functional groups separately (Murphy et al., 2013).
We investigated how the body size of fish assemblages and functional groups responds to anthropic influence at three spatial scales in Pampa grassland streams. Specifically, we investigated body size structure considering individual biomass variation at (1) assemblage-level and (2) functional group-level. At the assemblage-level, we tested whether body size and land conversion in grassland streams are related. At the functional-group level, we predicted an increase in body size with land use for herbivorous and detritivorous groups, but a decrease in body size for insectivores and insectivores. We tested for local habitat influence on body size, particularly whether stream size (wetted width) and substrate size would affect the body size of stream fishes.
In addition, in contrast to other studies (but see Benejam et al., 2016), we did a more in-depth investigation of body size structure beyond the conventional measure (mean body size). We explored body size distribution responses to anthropic influence and used four metrics to express body size distribution in assemblages or functional groups: (i) mean values, informing general tendency as commonly used in the literature; (ii) coefficient of variation (CV), which provides information diversity of body sizes; (iii) skewness, which informs if the distribution of body size values is skewed towards smaller sizes (negative skew) or larger sizes (positive-skew); and (iv) kurtosis, in which high values (leptokurtic distribution) indicate a concentration of body sizes in the distribution center (forming a narrow peak), and low values (platykurtic distribution) indicate a flat or more uniform distribution of body sizes (Griffiths, 2013), which can also be interpreted as a measure of size diversity (Fig. 1). Positive skewness implies that environmental filters would favor smaller body sizes at the assemblage or functional group levels, while negative skewness would favor larger body sizes. High kurtosis values imply that environmental filters are strong, favoring only a limited range of body sizes. Because land use at multiple spatial scales has been shown to affect stream fish assemblages in Pampa streams (Dala-Corte et al., 2016, 2019b), we also investigated how these fish body size metrics respond to land use at local, riparian, and catchment scales.
Material and methods
Study area. We used data from 40 streams sampled in the Pampa grasslands, in southern Brazil (Fig. 2). The Pampa grasslands represent about 2.07% of the Brazilian territory, in Southern Brazil. Their distribution extends to Uruguay and Argentina. It is a transitional zone between tropical and temperate climates (subtropical), where native grasslands and shrublands are predominant (Overbeck et al., 2007). In the riparian areas, forest and shrub vegetation are common. Despite its high biodiversity, the Pampa grasslands are neglected by the Brazilian environmental laws (Overbeck et al., 2007); only 3.2% of its area is protected by officially protected areas (Palazzi, 2018). The growing conversion of natural landscapes for exotic grasslands, silviculture, and temporary croplands are currently the main threats to Pampa (Overbeck et al., 2007). Less than 40% of the natural Pampa vegetation remains in Brazil (Andrade et al., 2015). In the studied region, common land uses are cattle ranching on native grasslands, temporary croplands (soybean, corn, wheat, and rice) or Eucalyptus tree plantations (Vélez-Martin et al., 2015; Oliveira et al., 2017). Urban land use is negligible in the studied stream watersheds (< 0.1%) [see Dala-Corte et al. (2016) for further detail].
Fish sampling and environmental data. Fish sampling and habitat measurements were taken in 40 streams during spring and summer (October-March) 2013 and 2014. Fish assemblages were sampled by electrofishing a 150-m long reach in each stream (see further description in Dala-Corte et al., 2016). Sample effort per site was standardized to about three hours of intensive sampling. Only wadable streams of second to third Strahler order were sampled. Each sampling site comprised an independent stream with an independent upland drainage area. Species names were updated according to Eschmeyer’s Catalog of Fishes (Fricke et al., 2021). The collected specimens are deposited at the UFRGS fish collection, in Departamento de Zoologia, Universidade Federal do Rio Grande do Sul (UFRGS), Porto Alegre, Brazil.
FIGURE 1 | Description of the four body size metrics used to investigate body size patterns in overall stream fish communities and in distinct functional groups. A. Skewness describes the tendency of value distribution being biased towards the right (negative-skewed) or left (positive-skewed). B. Kurtosis describes if the distribution of values is more flatted (platykurtic) or biased towards the center (narrow). Mean values can be the same for distinct kurtosis. Coefficient of variation (CV) describes the variation in values standardized to the mean.
FIGURE 2 | Location of the 40 stream sites where fish communities were sampled in South Brazilian grassland biome (Pampa).
Eight variables describing local habitat along the sampled 150-m stream reaches were used in this study: i) flow velocity; ii) substrate heterogeneity; iii) substrate size; iv) stream wetted width; v) water depth; vi) canopy openness; vii) vegetation cover on stream banks (shrubs plus trees); and viii) local human influence (estimated visually). All these variables were measured along 11 cross-sections of each stream reach, comprising one measure at each 15-m along the 150-m reaches. Mean values of the 11 measures were used to represent the local habitat variables of each stream. The exception was substrate heterogeneity, which was calculated as the Shannon-Wiener diversity of the substrate size classes cover. For a detailed description of how variables were measured, see Dala-Corte et al. (2016).
In addition to these local habitat variables, we used two landscape variables describing land use based on the classification of 5-m resolution RapidEye satellite images (acquisition dates 09/08/2011 and 23/11/2012). These include i) percentage of agricultural cover estimated at the upland catchment area of each sampling site; and ii) percentage of riparian vegetation cover in a 50-m wide riparian corridor 1-km upstream from sample sites (Dala-Corte et al., 2016).
Pearson’s correlations (r) among the eight local habitat and two landscape variables were evaluated. Three of the local habitat variables were moderate to highly correlated (r > |0.6|), namely canopy openness, vegetation cover on banks, and local human influence (Fig. S1). We kept only local human influence among these three variables. Therefore, all subsequent analyses included six local variables plus two landscape variables.
Body size. Biomass (g) of fish individuals was used as a measure of body size. First, we counted the total number of individuals of each species for all sites. For species with 10 or less individuals, we weighted all the individuals. For species with more than 10 individuals, we separated all the individuals into five size classes, with equivalent class intervals, considering maximum and minimum body size per species. Then, we weighed two individuals of each size class per species and calculated the mean biomass (g) expected by each size class for each species. Subsequently, we counted the number of individuals per size class by species and by site. With these data, we had a rough estimate of individual biomass per site and obtained intraspecific body size variation per sample site. These data were used to calculate body size metrics at assemblage-level and functional group-level. Assemblage-level considered all the fish species present in each site (metrics for the whole community), while for functional group we separated the species within sites by groups as described below. Four metrics were used to represent body size: 1) mean; 2) coefficient of variation (CV); 3) skewness and 4) kurtosis (Fig. 1). CV was calculated as the standard deviation of individual biomass divided by mean biomass. For calculating skewness and kurtosis, we used the package psych (Revelle, 2020) for R environment (R Core Team, 2020). For the functional group analysis only, sites with less than five individuals per functional group were excluded from this calculation, as the values could be biased by the low representativeness.
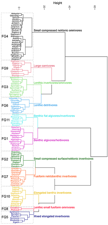
Functional groups. Ecomorphological and trophic data were used to define functional groups (FGs) of each species [available in the supplementary material of Camana et al. (2020)]. Ecomorphological data include indexes that are associated with habitat use and occupation, calculated from fish morphometric measures. Eleven ecomorphological indexes were used per species, including relative caudal fin area; relative caudal peduncle compression, relative body compression index, relative eye area, relative eye position, relative mouth position, relative pectoral fin position, relative head length, relative caudal peduncle length, relative body height, and biomass (see description in Dala-Corte et al. 2016). Trophic classification comprised a 0-3 ordinal classification of each fish species into detritivorous, herbivorous, invertivorous, and piscivorous groups [see Camana et al. (2020)].
Assignment of fish species to FG was made according to cluster analysis based on the euclidean distance of the species-by-traits matrix and Ward’s clustering method. The average silhouette method was employed to define the number of clusters, using the factoextra package (Kassambara, Mundt, 2020) for R environment (R Core Team, 2020). Each cluster represents a distinct FG. A total of 11 FGs were defined. Species in each group are more similar in their trophic-ecomorphological traits (Fig. 3; Tab. S2).
FIGURE 3 | Clusters of fish species based on ecomorphological and trophic traits, resulting in 11 functional groups (FG). Full species names by FG are available in S2.
Statistical analysis. We generated multiple linear models (MLM) to investigate the effect of eight explanatory variables on fish body size. Models were built separately for the entire fish assemblage and each one of the 11 FGs. Response variables in the MLM were one of the four body size metrics: mean, CV, skewness, and kurtosis. Three out of the eight explanatory variables are more directly related to human environmental alteration, which was measured at distinct scales: human influence (local scale); upstream riparian vegetation cover (riparian scale); and upland agricultural cover (catchment scale). The other five predictors are more related to natural features of the streams but can be affected by human influence, as shown by Dala-Corte et al. (2016). From the full MLM, a backward model selection procedure was performed based on p-values of the explanatory variables. Only significant variables (p < 0.05) were kept in the reduced final models. Later, we investigated if species body size could be related to their abundances per site. For this, we tested the Pearson’s correlations between mean body size and site abundance separately for all the species with 10 or more occurrences across sites.
Results
In general, a mean of 397 fish individuals (ranging from 113 to 1,212) were captured per site. Mean species richness was 18.7 fish species per site, ranging from six to 33 species. The most abundant species, in percentage of total captured individuals, were Bryconamericus iheringii (19.6%), Heptapterus mustelinus (17.2%), and Diapoma alegretense (7.1%). Most individuals were small-sized; 90.5% weighed less than 10 g. Mean biomass was 4.86 g (0.09 to 131.49 g). For the functional groups, mean number of individuals was 1430 (77 to 5,785 individuals), while mean biomass by functional group was 3.95 g (0.33 to 14.75 g) (Tab. 1).
TABLE 1 | Functional groups (FG) and their respective names, number of individuals (N ind), frequency of occurrence in sites (N sites), mean biomass and standard deviation (SD).
| Code | Group names | N ind | N sites | Mean biomass | SD biomass |
| FG1 | Benthic algivores/herbivores | 693 | 26 | 1.89 | 1.31 |
| FG2 | Small compressed surface/nektonic invertivores | 1810 | 27 | 1.03 | 0.36 |
| FG3 | Lenthic invertivores/omnivores | 432 | 18 | 4.58 | 2.18 |
| FG4 | Small compressed nektonic omnivores | 5785 | 39 | 2.88 | 1.42 |
| FG5 | Mixed elongated invertivores | 77 | 8 | 4.81 | 3.02 |
| FG6 | Lenthic detritivores | 149 | 6 | 6.13 | 6.79 |
| FG7 | Fusiform nektobenthic invertivores | 1435 | 34 | 2.24 | 2.45 |
| FG8 | Lenthic small fusiform omnivores | 751 | 11 | 0.33 | 0.19 |
| FG9 | Large carnivores | 605 | 30 | 14.75 | 12.88 |
| FG10 | Elongated benthic invertivores | 3336 | 39 | 3.05 | 1.38 |
| FG11 | Benthic flat algivorous/invertivores | 663 | 31 | 1.74 | 1.21 |
Community results. At the assemblage level, local habitat was in general more influential on body size than anthropic gradients. Three body size metrics at the assemblage level responded clearly to local habitat, while only one was influenced by a larger scale variable. Physical habitat and human influence at the local scale affected mean body size (adj-R2 = 0.224; F3,36 = 4.75; P = 0.007), which was positively related to substrate size (std-b = 0. 364; p = 0.023); stream width (std-b = 0. 327; p = 0.044), and human influence (std-b = 0. 312; p = 0.049). Models of body size skewness and kurtosis were significant (skewness, adj-R2 = 0.109, F1, 38 = 5.75, P = 0.021; kurtosis, adj-R2 = 0.167, F1, 38 = 8.86, P = 0.005), but these response variables were affected only by stream substrate size (std-b = 0.363; p = 0.021; and std-b = 0.434; p = 0.005, respectively), and not by human influence at any of the three spatial scales (local, riparian and catchment). Body size variation (CV) was the only body size variable affected by anthropic influence at a larger spatial scale (adj-R2 = 0.132; F1, 38 = 6.94; P = 0.012). Assemblage-level body size CV increased with higher agricultural cover percentage at catchment scale (std-b = 0.393; p = 0.0121). In most species, there was no correlation between species body size and abundance (p > 0.05; Tab. S3). From the 26 species with 10 or more occurrences, a significant and negative correlation was only observed for Heptapterus mustelinus (r = -0.39; p = 0.015), and a marginally significant and negative correlation for Psalidodon dissensus (r = -0.58; p = 0.078) (Tab. S3).
Functional groups. Relations between anthropic gradients and body size at the functional group level were not straightforward and varied with spatial scale (local, riparian, or catchment) and body size metric. Significant responses of fish body size were observed for 7 out of 11 functional groups (Tab. 2). The most frequent response variable was body size skewness (6 FGs), followed by kurtosis (5 FGs), coefficient of variation (5 FGs), and mean body size (2 FGs) (Tab. 1). When we analyzed functional groups separately, several predictors remained after model selection. The most frequent predictors in the models were local human influence (27.8% of the significant models), flow velocity (27.8%), wetted width (22.2%), substrate size (22.2%), riparian vegetation cover (22.2%), substrate heterogeneity (16.6%), and catchment agricultural cover (11.1%) (Tab. 2).
Five functional groups (FG) were more clearly affected by anthropic environmental alteration, with local human influence being related to body size metrics of three functional groups, riparian cover affecting body sizes in two functional groups, and agricultural cover at the catchment scale affecting body size in only one FG (Tab. 2; Fig. 2). Anthropic influence affected mostly the rheophilic animal consumers (invertivores and carnivores), while detritivorous and omnivorous species, common in slow water habitats within streams, showed no response to human-related variables.
Body form and water column habitat users (surface, nektonic, nektobenthic, and benthic fish) did not show a particular relation with anthropic influence, since the five sensitive FG include several levels of these traits. More specifically, the sensitive FG included compressed, fusiform, elongated, and flat body shapes, as well as surface, nektobenthic and benthic habitat users (Tab. 2). The response metrics (mean, CV, skewness, and kurtosis) and the type of response (direct or inverse relation with human influence) were also heterogeneous among FG but, in general, the anthropic influence seems to promote smaller body sizes and less size diversity in the functional groups (Tab. 2). Exceptions to this tendency are FG 7 (fusiform nektobenthic invertivores) and FG10 (elongated benthic invertivores), in which decreasing riparian cover was related to a wider variation in body sizes (CV).
Natural instream habitat influenced body size structure of five functional groups in different ways. Flow velocity and substrate size were directly related to size structure metrics in two FG each. (Flow, FG11 and FG4; and substrate size, FG1 and FG4), while substrate heterogeneity had a positive effect on elongated benthic invertivores (FG10) only. Wetted width was positively related to mean body size of small compressed nektonic omnivores (FG4) and was inversely related to skewness, implying a tendency for larger sizes.
TABLE 2 | Multiple linear models for predicting fish body size (biomass) at the entire assemblage and separately for 11 functional groups (FG). Body size was measured by four response variables. Only significant overall final models and selected predictors are shown (P < 0.05). Models were built separately by response variable describing body size structure (mean, coefficient of variation – CV, skewness and kurtosis). Backward selection was applied to select important predictors (p < 0.05). Effect size of predictors are represented by standardized model slope coefficients (std-beta). Variable abbreviations are: 1) Flow_velo = flow velocity; 2) Sub_hete = substrate heterogeneity; 3) Subs_size = substrate size; 4) Width = wetted width; 5) Riparian_cover = riparian vegetation cover within 50-m wide 1-km upstream corridor; 6) Human_infl = local human influence estimated visually; 7) Agr_catch = agricultural cover estimated at upland catchment area.
| Organization level | Response variables | Overall adj-R2 | Overall P-value | Selected predictors | Std-beta | p-value |
| Assemblage-level | Mean | 0.22 | 0.007 | Subs_size | 0.364 | 0.023 |
| Width | 0.327 | 0.044 | ||||
| Human_infl | 0.312 | 0.049 | ||||
| CV | 0.13 | 0.012 | Agr_catch | 0.393 | 0.012 | |
| Skewness | 0.11 | 0.021 | Subs_size | 0.363 | 0.021 | |
| Kurtosis | 0.17 | 0.005 | Subs_size | 0.434 | 0.005 | |
| FG1 Benthic algivores/invertivores | CV | 0.15 | 0.031 | Width | 0.42 | 0.031 |
| Skewness | 0.44 | < 0.001 | Subs_size | 0.68 | <0.001 | |
| Kurtosis | 0.54 | < 0.001 | Subs_size | 0.75 | <0.001 | |
| FG2 Small compressed surface/nektonic invertivores | Mean | 0.34 | 0.006 | Subs_size | -0.37 | 0.036 |
| Width | -0.43 | 0.016 | ||||
| Human_infl | -0.53 | 0.005 | ||||
| CV | 0.13 | 0.040 | Subs_hete | -0.40 | 0.040 | |
| FG4 Small compressed nektonic omnivores | Mean | 0.34 | < 0.001 | Subs_size | 0.33 | 0.025 |
| Width | 0.41 | 0.007 | ||||
| CV | 0.09 | 0.040 | Flow_velo | 0.33 | 0.040 | |
| Skewness | 0.18 | 0.012 | Flow_velo | 0.39 | 0.013 | |
| Width | -0.33 | 0.035 | ||||
| Kurtosis | 0.17 | 0.005 | Flow_velo | 0.44 | 0.005 | |
| FG7 Fusiform nektobenthic invertivores | CV | 0.10 | 0.035 | Riparian_cover | -0.36 | 0.035 |
| Skewness | 0.20 | 0.005 | Agr_catch | 0.47 | 0.005 | |
| Kurtosis | 0.26 | 0.004 | Agr_catch | 0.40 | 0.013 | |
| Riparian_cover | -0.32 | 0.041 | ||||
| FG9 Large carnivores | Skewness | 0.14 | 0.024 | Human_infl | 0.41 | 0.024 |
| Kurtosis | 0.26 | 0.003 | Human_infl | 0.53 | 0.003 | |
| FG10 Elongated benthic invertivores | CV | 0.30 | 0.001 | Subs_hete | -0.37 | 0.009 |
| Riparian_cover | -0.46 | 0.002 | ||||
| Skewness | 0.16 | 0.016 | Subs_hete | -0.32 | 0.040 | |
| Riparian_cover | -0.34 | 0.028 | ||||
| FG11 Benthic flat algivores/invertivores | Skewness | 0.24 | 0.009 | Flow_velo | 0.38 | 0.026 |
| Human_infl | 0.44 | 0.011 | ||||
| Kurtosis | 0.28 | 0.004 | Flow_velo | 0.34 | 0.037 | |
| Human_infl | 0.52 | 0.003 |
Discussion
Body size metrics. We found support for the hypothesis that land use directly or indirectly affects body size structure of fish by studying four body size metrics (mean, CV, skewness, and kurtosis). At the assemblage level, mean body size of assemblages increased with stream wetted width and local human influence. Agriculture percentage at catchment was related to CV, meaning that variation in body sizes for the entire fish assemblage was higher in agricultural watersheds. However, metrics responded quite differently when we separately analyzed each functional group (FG). Significant effects were found for seven out of 11 FGs. Skewness was the body size metric that most captured the effects of predictors (significant in six out of seven FG), followed by body kurtosis (five FG), CV (five FG), and mean body size (two FG). Therefore, mean body size was not a good metric for describing how body size structure responds to environmental changes for most of the FGs, meaning that the use of this rough descriptor alone will provide a poor and incomplete representation of stream fish body size and its response to environmental gradients.
Land use effects. At assemblage-level, only mean body size and CV exhibited responses to variables more directly related to human modifications. Mean body size of fish assemblages increased with local human influence (presence of anthropic structures, waste materials, agriculture, or livestock in or adjacent to the streams). Although we predicted a negative response, this result is not surprising because other studies have reported positive, negative, or even neutral responses of body size to anthropogenic gradients (Maloney et al., 2006; Melcher et al., 2012; Fernandes et al., 2015; Benejam et al., 2016). Body size variation (measured as CV) at assemblage-level was positively related with higher percentages of agriculture at the upland catchment scale. In the Pampa grasslands, Benejam et al. (2016) have also observed a higher diversity of fish body sizes and a higher size range in degraded streams where anthropic land use was dominant. Those authors commented that the presence of large-sized tolerant fish (as the armored catfish, Hypostomus spiniger, and the marbled swamp eel, Synbranchus marmoratus) in degraded streams was responsible for increasing variability in body size. Similar to Benejam et al. (2016), our results suggest that overall body size diversity or variability of stream fish assemblages may not always decrease with human impacts. One possible explanation for this is that land use may induce changes in stream habitats in such a way that fish species more typically found in large streams and rivers expand their distribution to smaller streams (Dala-Corte et al., 2019a).
A more detailed picture of body size responses to land use was revealed when we analyzed functional groups separately. Four functional groups exhibited responses of body size skewness to variables directly related to land use: FG7, FG9, FG10, and FG11. In general, land use indicators at any spatial scale (either local, riparian, or catchment) increased skewness values. Higher positive skewness means left-skewed distribution (Fig. 1A), that is, a bias towards smaller body sizes (see detailed discussion about FGs below). In addition, for one functional group (FG2), mean body size decreased with human influence at local scale. Therefore, our results for five functional groups agree with the expectation of decreased body size owing to human disturbance effects, which is more commonly reported by studies (Benejam et al., 2016).
A relation between land use and body size kurtosis was also observed when analyzing functional groups separately. Body size distribution of three groups (FG7, FG9, and FG11) showed an increased kurtosis in response to human influence locally, catchment agriculture, or reduction of riparian cover (a negative relation to the percentage of native vegetation cover in the riparian corridor). Higher values of kurtosis indicate a leptokurtic distribution (Fig. 1B), where most body size values tend to the center, not to the tales of the distribution. In this case, particularly for three functional groups, scale-dependent land use seems to favor a higher frequency of intermediate body sizes in a subset of assemblage species. A similar effect, where disturbance is associated with the loss of small and big body size species has been already reported, as intermediate-sized species seem to have a smaller risk of extinction locally (Gibb et al., 2018, for ant assemblages) and globally (Ripple et al., 2017, for vertebrates, including freshwater fish). However, the mechanism underlying this pattern is unknown.
Body size coefficient of variation of FG7 and FG10 decreased with higher riparian vegetation cover. Because species in FG7 and FG10 are benthic or nektobenthic insectivores typical of less disturbed streams, we cannot associate this higher body size variation with the presence of a few tolerant and large-sized species, as suggested by Benejam et al. (2016). Therefore, other mechanisms not investigated here could be involved in changes of body size distribution in elongated benthic and nektobenthic insectivores, such as indirect effects of riparian vegetation loss upstream, including increased substrate siltation, reduced flow speed and substrate heterogeneity, increased sunlight and temperature, and changes in channel morphology.
Response of functional groups. Not all functional groups responded to land use. Seven out of 11 FG showed significant responses of body size variables, and from these, only five FG (45.4%) exhibited responses to land use. This result is important because it shows why an assemblage-level assessment can have a weak, undetected or misleading effect of anthropic gradients on fish body size structure. The Neotropical fish fauna is much more diverse than those of temperate or even other tropical regions, both in species number and functional diversity (Toussaint et al., 2016). Then, microhabitat occupation, life history traits, niche space use, and body size of species are also much more diverse. It thus makes sense that summarizing all this diversity into a single assemblage metric, as mean body size across all species, would provide a poor indicator for the links between body size structure, environmental changes, and ecosystem functioning.
Considering the five functional groups for which body size metrics were significantly related to land use variables, FG2 comprises small-sized, lateral compressed, surface, and nektonic invertivores, including the characids Diapoma, Mimagoniates, and Pseudocorynopoma. Mean body size of this functional group decreased in response to local human impact. Terrestrial insects and other invertebrates that come from riparian vegetation are important food resources for these species (Dufech et al., 2003; Graciolli et al., 2003), which feed mostly by visual stimulus, so that increasing water turbidity and reducing the input of allochthonous insects due to local impacts may explain this response.
Three body size metrics expressed responses of nektobenthic invertivores with fusiform/elongated bodies (FG7) of small to intermediate sizes, such as Characidium, Imparfinis, Pimelodella, and Rhamdella. In general, land use was related to a bias towards small sizes and a higher concentration of individuals in a few size classes of FG7. Removal of riparian vegetation cover and replacement of native cover by agriculture lead to siltation of stream bottom, suppressing these benthic microhabitats (Dala-Corte et al., 2016), possibly affecting large substrate size classes and substrate roughness, which are important for these fish as cover and as ground for feeding on benthic insects.
Elongated benthic invertivores of small size (FG10), including species of Ituglanis, Scleronema, and Heptapterus, responded to land use at the upstream riparian scale. They also exhibited a bias towards smaller sizes with reduction of native vegetation cover in the riparian zone. Similar to FG7, these elongated benthic fish of FG10 are largely dependent on substrate integrity, and removal of upstream riparian cover may cause profound changes on the stream bottom, not only locally, but also at downstream reaches (Jones et al., 1999). This assumption is also supported by the significant bias towards large-sizes (negative-skewed) in FG10 individuals in more heterogeneous substrates.
The large carnivorous species of FG9, including Hoplias, Rhamdia, Crenicichla, and Oligosarcus, similar to FG7 and FG10, showed a tendency to size distributions biased towards smaller sizes (positive-skewed) and concentration of body sizes in a central and narrow distribution. However, FG9 only responded to land use made locally, on adjacent stream banks, indicating the need of assessing multiple scales. These results for FG2, FG7, FG9, and FG10 support our initial predictions that land use would reduce the overall body size of piscivorous and invertivorous fishes, as suggested in other studies (e.g., Wichert, Rapport, 1998), owing to changes in habitat, trophic structure and amount of food (energy and material) available for fish.
Finally, body size of FG11, comprising flat-bodied benthic algivorous species of Rineloricaria and one Pseudohemiodon species, was also related to human influence at local scale. Feeding of these species is mostly based on grazing the periphyton layer of substrates and on detritus associated with fine substrates and mud. Although these species are sometimes considered detritivores, the diet of Rineloricaria and Pseudohemiodon can include algae, higher plants, detritus, and even aquatic invertebrates (Lujan et al., 2012). Their habits and diets are thus very distinct from other lenthic detritivore fish (FG6), such as curimatid species (Cyphocharax, Steindachnerina), for which our prediction of increased body size with anthropic influence was not supported. Although we had no a priori expectation for FG11, other studies, such as Barbosa et al. (2020), found a decline in foraging specialist species, like benthic grazers, in streams with decreasing native forest vegetation cover. So this functional group seems to be sensitive to environmental changes caused by land use.
Indirect effects. The effects observed on the body size of different functional groups can be related to multiple modifications of instream habitat caused by land use at multiple spatial scales (Dala-Corte et al., 2016). These include changes in primary production, trophic structure, and the type and amount of food available (Bojsen, Barriga, 2002; Lobón-Cerviá et al., 2016), as well as alterations in channel morphology, substrate characteristics, flow velocity, water quality, and microhabitat types and diversity (Pusey, Arthington, 2003).
In addition to the variables directly related to land use, we observed that flow velocity, substrate size, substrate heterogeneity, and channel width were also significant predictors of changes in body size structure at assemblage-level and functional group-level. Although these variables are descriptors of natural features of the streams, they can also be affected by land use, mostly developed locally and at riparian scale, as found by Dala-Corte et al. (2016). However, responses of body size metrics to these instream habitat characteristics were complex and depended differently on which functional group was evaluated.
Changes in body size of a given population can sometimes be associated with changes in population abundance. In theory, increased body size is usually accompanied by a reduction in population abundance, while decrease in body sizes is expected to be associated with an increase in population abundance (White et al., 2007). Therefore, one can predict that changes in body size structure could be driven indirectly by the effects of land use on population abundance. Nonetheless, after we evaluated all the species with 10 or more occurrences, only two fish species presented a negative correlation between population body size and abundance (Tab. S2). Hence, the effects herein observed on fish body size structure, either at the assemblage or the functional group level, cannot be attributed to changes in population abundances.
Conclusion and implications. The diversity of results we found in responsive body size metrics, scales of land use quantification, and functional groups suggests a complex scenario to understand how land use affects fish size structure in stream ecosystems. One implication is that evaluating only one metric, and particularly the commonly used mean body size at assemblage-level, will probably fail in detecting the effects of environmental gradients. Skewness and kurtosis added relevant information about fish body size response to land use and should be further investigated. Among the 11 functional groups, only five exhibited a clear response to land use at distinct spatial scales and the effect was dependent on the functional group considered. This suggests that using an assemblage-level approach to detect changes in functional patterns related to body size may hinder the detection of the effects caused by anthropic modifications.
Assessing body size structure in Neotropical fish assemblages and functional groups is relatively easy because it does not require precise identification of fish species, and we demonstrated that body size can be highly responsive to land use if analyzed in greater detail. This finding opens a new perspective to understand how fishes are affected by anthropic changes; for instance, via studies of the mechanisms that select individual body sizes and how they are linked to the extinction risk (Olden et al., 2007; Ripple et al., 2017; Gibb et al., 2018) or to changes in ecosystem functioning. Body size metrics should also be reconsidered for multimetric indices aiming to assess environmental change and integrity in streams (Karr, 1981; Santos, Esteves, 2015; Carvalho et al., 2017). Studying fish body size fish has great potential to reveal the effects of land use and instream habitat structure, but the detection of these effects requires an in-depth investigation of body size structure and body size distribution considering individual variation within assemblages. Research should then consider measuring land use change at different spatial scales, using diverse metrics of individual body size distribution and assessing responses separately by functional group.
Acknowledgments
We thank the Ichthyology Lab/UFRGS team for their assistance with fish species identification, especially to L. R. Malabarba, J. Ferrer, T. P. Carvalho, and J. M. Wingert. C. M. Pott received a CAPES MSc scholarship, R. B. Dala-Corte received a PNPD postdoc scholarship from Coordenação de Aperfeiçoamento de Pessoal de Nível Superior (CAPES-Finance Code 001). Fish sampling was authorized by the Brazilian agency for biodiversity conservation (Instituto Chico Mendes de Conservacão da Biodiversidade, ICMBio; SISBIO #39672–1) and accomplished to ethical guidelines of the Brazilian National Committee to Control for Animal Experiments (CONCEA) from UFRGS (Comissão de Ética no Uso de Animais, CEUA-UFRGS; #24433). This research was funded by the Programa de Pesquisa em Biodiversidade (PPBio) – Bioma Campos Sulinos (proc. 457503/2012-2) of CNPq.
References
Allan JD. Landscapes and riverscapes: The influence of land use on stream ecosystems. Annu Rev Ecol Evol Syst. 2004; 35(2002):257–84. https://doi.org/10.1146/annurev.ecolsys.35.120202.110122
Andrade BO, Koch C, Boldrini II, Vélez-Martin E, Hasenack H, Hermann JM et al. Grassland degradation and restoration: A conceptual framework of stages and thresholds illustrated by southern Brazilian grasslands. Nat Conservação. 2015; 13(2):95–104. https://doi.org/10.1016/j.ncon.2015.08.002
Barbosa AS, Pires MM, Schulz UH. Influence of land-use classes on the functional structure of fish communities in southern Brazilian headwater streams. Environ Manage. 2020; 65(5):618–29. https://doi.org/10.1007/s00267-020-01274-9
Benejam L, Teixeira-de-Mello F, Meerhoff M, Loureiro M, Jeppesen E, Brucet S. Assessing effects of change in land use on size-related variables of fish in subtropical streams. Can J Fish Aquat Sci. 2016; 73(4):547–56. https://doi.org/10.1139/cjfas-2015-0025
Blake RW. Fish functional design and swimming performance. J Fish Biol. 2004; 65(5):1193–222. https://doi.org/10.1111/j.0022-1112.2004.00568.x
Bojsen BH, Barriga R. Effects of deforestation on fish community structure in Ecuadorian Amazon streams. Freshw Biol. 2002; 47(11):2246–60. https://doi.org/10.1046/j.1365-2427.2002.00956.x
Camana M, Dala-Corte RB, Collar FC, Becker FG. Assessing the legacy of land use trajectories on stream fish communities of southern Brazil. Hydrobiologia. 2020. https://doi.org/10.1007/s10750-020-04347-2
Carvalho DR, Leal CG, Junqueira NT, Castro MA, Fagundes DC, Alves CBM et al. A fish-based multimetric index for Brazilian savanna streams. Ecol Indic. 2017; 77:386–96. https://doi.org/10.1016/j.ecolind.2017.02.032
Casatti L, de Ferreira CP, Carvalho FR. Grass-dominated stream sites exhibit low fish species diversity and dominance by guppies: An assessment of two tropical pasture river basins. Hydrobiologia. 2009; 632(1):273–83. https://doi.org/10.1007/s10750-009-9849-y
Casatti L, Teresa FB, Zeni JO, Ribeiro MD, Brejão GL, Ceneviva-Bastos M. More of the same: high functional redundancy in stream fish assemblages from Tropical agroecosystems. Environ Manage. 2015; 55(6):1300–14. https://doi.org/10.1007/s00267-015-0461-9
Dala-Corte RB, Becker FG, Melo AS. Riparian integrity affects diet and intestinal length of a generalist fish species. Mar Freshw Res. 2017; 68(7):1272–81. https://doi.org/10.1071/MF16167
Dala-Corte RB, Giam X, Olden JD, Becker FG, Guimarães TF, Melo AS. Revealing the pathways by which agricultural land-use affects stream fish communities in South Brazilian grasslands. Freshw Biol. 2016; 61(11):1921–34. https://doi.org/10.1111/fwb.12825
Dala-Corte RB, Melo AS, Becker FG, Teresa FB. Testing the native invasion hypothesis to explain anthropogenic influence on stream fish assemblages. Aquat Sci. 2019a; 81(4):1–10. https://doi.org/10.1007/s00027-019-0663-y
Dala-Corte RB, Sgarbi LF, Becker FG, Melo AS. Beta diversity of stream fish communities along anthropogenic environmental gradients at multiple spatial scales. Environ Monit Assess. 2019b; 191(288). https://doi.org/10.1007/s10661-019-7448-6
Díaz S, Settele J, Brondízio ES, Ngo HT, Agard J, Arneth A et al. Pervasive human-driven decline of life on Earth points to the need for transformative change. Science. 2019; 366(6471):eaax3100. https://doi.org/10.1126/science.aax3100
Dufech APS, Azevedo MA, Fialho CB. Comparative dietary analysis of two populations of Mimagoniates rheocharis (Characidae: Glandulocaudinae) from two streams of Southern Brazil. Neotrop Ichthyol. 2003; 1(1):67–74. https://doi.org/10.1590/s1679-62252003000100008
Fernandes I, Penha J, Zuanon J. Size-dependent response of tropical wetland fish communities to changes in vegetation cover and habitat connectivity. Landsc Ecol. 2015; 30(8):1421–34. https://doi.org/10.1007/s10980-015-0196-2
Fraker ME, Snodgrass JW, Morgan F. Differences in growth and maturation of blacknose dace (Rhinichthys atratulus) across an urban-rural gradient. Copeia. 2002; 2002(4):1122–27. https://doi.org/10.1643/0045-8511(2002)002[1122:DIGAMO]2.0.CO;2
Fricke R, Eschmeyer WN, Van der Laan R. Eschmeyer’s catalog of fishes: genera, species, references [Internet]. San Francisco: California Academy of Science; 2021. Available from: http://researcharchive.calacademy.org/research/ichthyology/catalog/fishcatmain.asp
Fritschie KJ, Olden JD. Disentangling the influences of mean body size and size structure on ecosystem functioning: An example of nutrient recycling by a non-native crayfish. Ecol Evol. 2016; 6(1):159–69. https://doi.org/10.1002/ece3.1852
Gibb H, Sanders NJ, Dunn RR, Arnan X, Vasconcelos HL, Donoso DA et al. Habitat disturbance selects against both small and large species across varying climates. Ecography. 2018; 41(7):1184–93. https://doi.org/10.1111/ecog.03244
Graciolli G, Azevedo MA, De Melo FAG. Comparative study of the diet of Glandulocaudinae and Tetragonopterinae (Ostariophysi: Characidae) in a small stream in Southern Brazil. Stud Neotrop Fauna Environ. 2003; 38(2):95–103. https://doi.org/10.1076/snfe.38.2.95.15932
Griffiths D. Body size distributions in North American freshwater fish: small-scale factors and synthesis. Ecol Freshw Fish. 2013; 22(2):257–67. https://doi.org/10.1111/eff.12023
Hallmann CA, Sorg M, Jongejans E, Siepel H, Hofland N, Schwan H et al. More than 75 percent decline over 27 years in total flying insect biomass in protected areas. PLoS One. 2017; 12(10):e0185809. https://doi.org/10.1371/journal.pone.0185809
Hanchet SM. Effect of land use on the distribution and abundance of native fish in tributaries of the Waikato River in the Hakarimata Range, North Island, New Zealand. New Zeal J Mar Freshw Res. 1990; 24(2):159–71. https://doi.org/10.1080/00288330.1990.9516411
Jeffries KM, Jackson LJ, Peters LE, Munkittrick KR. Changes in population, growth, and physiological indices of longnose dace (Rhinichthys cataractae) in the Red Deer River, Alberta, Canada. Arch Environ Contam Toxicol. 2008; 55(4):639–51. https://doi.org/10.1007/s00244-008-9146-1
Jones EBD, Helfman GS, Harper JO, Bolstad PV. Effects of riparian forest removal on fish assemblages in southern Appalachian streams. Conserv Biol. 1999; 13(6):1454–65. https://doi.org/10.1046/j.1523-1739.1999.98172.x
Jones JI, Jeppesen E. Body size and trophic cascades in lakes. In: Hildrew AG, Raffaelli DG, Monds-Brown R, editors. Body size: The structure and function of aquatic ecosystems. Cambridge: Cambridge University Press; 2007. p.118–39. https://doi.org/10.5860/choice.45-4989
Karr JR. Assessment of biotic integrity using fish communities. Fisheries. 1981; 6(6):21–27. Kassambara A, Mundt F. Factoextra: extract and visualize the results of multivariate data analyses. R package version 1.0.7.; 2020. Available from: https://CRAN.R-project.org/package=factoextra
Keppeler FW, Montaña CG, Winemiller KO. The relationship between trophic level and body size in fishes depends on functional traits. Ecol Monogr. 2020; 90(4):e01415. https://doi.org/10.1002/ecm.1415
Keppeler FW, Winemiller KO. Incorporating indirect pathways in body size–trophic position relationships. Oecologia. 2020; 194(1–2):177–91. https://doi.org/10.1007/s00442-020-04752-3
Leitão RP, Zuanon J, Mouillot D, Leal CG, Hughes RM, Kaufmann PR et al. Disentangling the pathways of land use impacts on the functional structure of fish assemblages in Amazon streams. Ecography. 2018; 41(1):219–32. https://doi.org/10.1111/ecog.02845
Lobón-Cerviá J, Mazzoni R, Rezende CF. Effects of riparian forest removal on the trophic dynamics of a Neotropical stream fish assemblage. J Fish Biol. 2016; 89(1):50–64. https://doi.org/10.1111/jfb.12973
Lorion CM, Kennedy BP. Riparian forest buffers mitigate the effects of deforestation on fish assemblages in tropical headwater streams. Ecol Appl. 2009; 19(2):468–79. https://doi.org/10.1890/08-0050.1
Lujan NK, Winemiller KO, Armbruster JW. Trophic diversity in the evolution and community assembly of loricariid catfishes. BMC Evol Biol. 2012; 12(1):124. https://doi.org/10.1186/1471-2148-12-124
Maloney KO, Mitchell RM, Feminella JW. Influence of catchment disturbance on Pteronotropis euryzonus (broadstripe shiner) and Semotilus thoreauianus (Dixie chub). Southeast Nat. 2006; 5(3):393–412. https://doi.org/10.1656/1528-7092(2006)5[393:IOCDOP]2.0.CO;2
Melcher AH, Ouedraogo R, Schmutz S. Spatial and seasonal fish community patterns in impacted and protected semi-arid rivers of Burkina Faso. Ecol Eng. 2012; 48:117–29. https://doi.org/10.1016/j.ecoleng.2011.07.012
Murphy CA, Casals F, Solà C, Caiola N, De Sostoa A, García-Berthou E. Efficacy of population size structure as a bioassessment tool in freshwaters. Ecol Indic. 2013; 34:571–79. https://doi.org/10.1016/j.ecolind.2013.06.007
Olden JD, Hogan ZS, Zanden MJV. Small fish, big fish, red fish, blue fish: Size-biased extinction risk of the world’s freshwater and marine fishes. Glob Ecol Biogeogr. 2007; 16(6):694–701. https://doi.org/10.1111/j.1466-8238.2007.00337.x
Oliveira TE, Freitas DS, Gianezini M, Ruviaro CF, Zago D, Mércio TZ et al. Agricultural land use change in the Brazilian Pampa Biome: The reduction of natural grasslands. Land Use Policy. 2017; 63:394–400. https://doi.org/10.1016/j.landusepol.2017.02.010
Overbeck GE, Müller SC, Fidelis A, Pfadenhauer J, Pillar VD, Blanco CC et al. Brazil’s neglected biome: The South Brazilian Campos. Perspect Plant Ecol Evol Syst. 2007; 9(2):101–16. https://doi.org/10.1016/j.ppees.2007.07.005
Palazzi G. A meta para o sistema de áreas protegidas no bioma Pampa: como estamos e para onde vamos? [Master Dissertation]. Porto Alegre: Universidade Federal do Rio Grande do Sul; 2018. Available from: http://hdl.handle.net/10183/180576
Pusey BJ, Arthington A. Importance of the riparian zone to the conservation and management of freshwater fish : a review. Mar Freshw Res. 2003; 54(1):1–16. https://doi.org/https://doi.org/10.1071/MF02041
R Core Team. R. A language and environment for statistical computing. Vienna, Austria: R Foundation for Statistical Computing; 2020. Available from: https://www.R-project.org/
Rabeni CF, Smale MA. Effects of siltation on stream fishes and the potential mitigating role of the buffering riparian zone. Hydrobiologia. 1995; 303(1–3):211–19. https://doi.org/10.1007/BF00034058
Revelle W. Psych: Procedures for personality and psychological research; 2020. https://cran.r-project.org/package=psych
Ribeiro MD, Teresa FB, Casatti L. Use of functional traits to assess changes in stream fish assemblages across a habitat gradient. Neotrop Ichthyol. 2016; 14(1):e140185. https://doi.org/10.1590/1982-0224-20140185
Ripple WJ, Wolf C, Newsome TM, Hoffmann M, Wirsing AJ, McCauley DJ. Extinction risk is most acute for the world’s largest and smallest vertebrates. Proc Natl Acad Sci. 2017; 114(40):10678–83. https://doi.org/10.1073/pnas.1702078114
Rowe DK, Smith J, Quinn J, Boothroyd I. Effects of logging with and without riparian strips on fish species abundance, mean size, and the structure of native fish assemblages in Coromandel, New Zealand, streams. New Zeal J Mar Freshw Res. 2002; 36(1):67–79. https://doi.org/10.1080/00288330.2002.9517071
Santos FB, Esteves KE. A fish-based index of biotic integrity for the assessment of streams located in a sugarcane-dominated landscape in southeastern Brazil. Environ Manage. 2015; 56(2):532–48. https://doi.org/10.1007/s00267-015-0516-y
Sweeney BW, Bott TL, Jackson JK, Kaplan LA, Newbold JD, Standley LJ et al. Riparian deforestation, stream narrowing, and loss of stream ecosystem services. Proc Natl Acad Sci U S A. 2004; 101(39):14132–37. https://doi.org/10.1073/pnas.0405895101
Toussaint A, Charpin N, Brosse S, Villéger S. Global functional diversity of freshwater fish is concentrated in the Neotropics while functional vulnerability is widespread. Sci Rep. 2016; 6:22125. https://doi.org/10.1038/srep22125
Townsend CR, Thompson RM. Body size in streams: macroinvertebrate community size composition along natural and human-induced environmental gradients. In: Hildrew AG, Raffaelli DG, Monds-Brown R, editors. Body Size: The structure and function of aquatic ecosystems. Cambridge: Cambridge University Press; 2007. p.77–97. https://doi.org/10.1017/CBO9780511611223.006
Vélez-Martin E, Rocha CH, Blanco C, Azambuja BO, Hasenack H, Pillar VP. Conversão e fragmentação. In: Pillar VP, Lange O, editors. Os campos do sul. Porto Alegre: Rede Campos Sulinos–UFRGS; 2015. p.125–34. https://doi.org/10.13140/RG.2.1.3873.3922
White EP, Ernest SM, Kerkhoff AJ, Enquist BJ. Relationships between body size and abundance in ecology. Trends Ecol Evol. 2007; 22(6):323–30. https://doi.org/10.1016/j.tree.2007.03.007
Wichert GA, Rapport DJ. Fish community structure as a measure of degradation and rehabilitation of riparian systems in an agricultural drainage basin. Environ Manage. 1998; 22(3):425–43. https://doi.org/10.1007/s002679900117
Woodward G, Papantoniou G, Edwards F, Lauridsen RB. Trophic trickles and cascades in a complex food web: Impacts of a keystone predator on stream community structure and ecosystem processes. Oikos. 2008; 117(5):683–92. https://doi.org/10.1111/j.0030-1299.2008.16500.x
Authors
Crisla Maciel Pott1,
Renato Bolson Dala-Corte2
and
Fernando Gertum Becker1
[1] Programa de Pós-Graduação em Ecologia, Universidade Federal do Rio Grande do Sul, Departamento de Ecologia, Av. Bento Gonçalves, 9500, Seção 4, Prédio 43422, Caixa Postal 15007, 91501-970 Porto Alegre, RS, Brazil. (CMP) crislapott@gmail.com, (FGB) fgbecker@ufrgs.br.
[2] Programa de Pós-Graduação em Biodiversidade Animal, Departamento de Ecologia, Universidade Federal de Goiás, Av. Esperança, s/n, ICB-V, Campus Samambaia, 74690-900 Goiânia, GO, Brazil. renatocorte@gmail.com (corresponding author).
Authors Contribution 
Crisla Maciel Pott: Investigation, Methodology, Project administration, Writing-original draft.
Renato Bolson Dala-Corte: Formal analysis, Investigation, Methodology, Writing-original draft, Writing-review and editing.
Fernando Gertum Becker: Conceptualization, Investigation, Project administration, Supervision, Writing-review and editing.
Ethical Statement
Fish sampling was authorized by the Brazilian agency for biodiversity conservation (Instituto Chico Mendes de Conservacão da Biodiversidade, ICMBio; SISBIO #39672–1) and accomplished to ethical guidelines of the Brazilian National Committee to Control for Animal Experiments (CONCEA) from UFRGS (Comissão de Ética no Uso de Animais, CEUA-UFRGS; #24433).
Competing Interests
The authors declare no competing interests.
How to cite this article
Pott CM, Dala-Corte RB, Becker FG. Body size responses to land use in stream fish: the importance of different metrics and functional groups. Neotrop Ichthyol. 2021; 19(3):e210004. https://doi.org/10.1590/1982-0224-2021-0004
Copyright
This is an open access article under the terms of the Creative Commons Attribution License, which permits use, distribution and reproduction in any medium, provided the original work is properly cited.
Distributed under
Creative Commons CC-BY 4.0

© 2021 The Authors.
Diversity and Distributions Published by SBI
Accepted March 25, 2021 by Fernando Carvalho
Submitted January 4, 2021
Epub Sept 17, 2021



